Given an array arr[] of size N where each element denotes a pair in the form (price, weight) denoting the price and weight of each item. Given Q queries of the form [X, Y] denoting the price range. The task is to find the element with the highest weight within a given price range for each query.
Examples:
Input: arr[][] = {{24, 6}, {30, 8}, {21, 7}},
queries[][] = {{10, 24}, {20, 30}}
Output: [7, 8]
Explanation: The following are the items chosen for the above range
For first query: There are two items with given range [10, 24] -> {24, 6} and {21, 7} . Highest weight is 7.
For second query: There are two items with given range [20, 30] -> {24, 6}, {21, 7} and {30, 8}. Highest weight is 8.
Therefore, answer is [7, 8].Input: arr[][] = {{1000, 300}, {1100, 400}, {1300, 200}, {1700, 500}, {2000, 600}},
queries[][] = {{1000, 1400}, {1700, 500}, {2000, 600}}
Output: [400, 500, 600]
Naive Approach: A Simple Solution is to run a loop for the price range and find the maximum weight for each query.
Time Complexity: O(Q*N).
Auxiliary Space: O(1)
Efficient Approach: An efficient approach is to preprocess to store the maximum weight in the price range [i, j] for any i and j. Use Segment Tree for preprocessing and query in moderate time.
Representation of Segment trees
- Leaf Nodes are the weight corresponding to elements of the input array.
- Each internal node represents the maximum weight of all leaves under it.
An array representation of a tree is used to represent Segment Trees. For each node at index i, the left child is at index 2*i+1, the right child is at 2*i+2 and the parent is at ⌊(i – 1) / 2⌋.
The solution can be elaborated by dividing the approach into two parts:
Construction of Segment Tree from the given array:
- Start with a segment [0 . . . N-1]. and every time divide the current segment into two halves (if it has not yet become a segment of length 1).
- Then call the same procedure on both halves, and for each such segment, store the maximum value in a segment tree node.
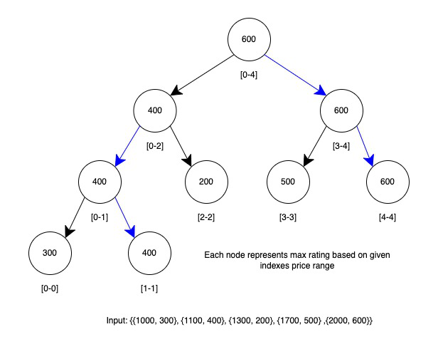
Each node here represents the max weight for the given price range between given segment indexes.
The query for the minimum value of the given range: Once the tree is constructed, how to do range maximum query using the constructed segment tree. Following is the algorithm to get the maximum.
- If the price range of the node is same as the given price range of the query, return the value in the node.
- If the range is completely outside the given range return an extremely high value or say infinite value.
- Otherwise, call a recursive function for both left and right children and return the max received from the recursive calls.
See the image below to understand the formation of segment tree for given input.

See the following algorithm for better understanding.
// qs --> query start price, qe --> query end price
int RMQ(node, qs, qe)
{
if price range of node is within qs and qe
return value in node
else if price range of node is completely outside qs and qe
return INFINITE
else
return max( RMQ(node's left child, qs, qe), RMQ(node's right child, qs, qe) )
}
Below is the implementation of the above approach.
#include <bits/stdc++.h>
using namespace std;
int segmentTree[400005];
// Function to get mid
int getMid(int start, int end) {
return start + (end - start) / 2;
}
// Function to fill segment tree
void fillSegmentTreeUtil(int arr[][2], int start, int end, int currNode) {
if (start == end) {
segmentTree[currNode] = arr[start][1];
return;
}
int mid = getMid(start, end);
fillSegmentTreeUtil(arr, start, mid, currNode * 2 + 1);
fillSegmentTreeUtil(arr, mid + 1, end, currNode * 2 + 2);
segmentTree[currNode] = max(segmentTree[currNode * 2 + 1], segmentTree[currNode * 2 + 2]);
}
// Function to utilise the segment tree
int findMaxRatingUtil(int arr[][2], int start, int end, int qStart, int qEnd, int currNode) {
if (qStart <= arr[start][0] && qEnd >= arr[end][0]) {
return segmentTree[currNode];
}
if (qStart > arr[end][0] || qEnd < arr[start][0]) {
return -1;
}
int mid = getMid(start, end);
return max(
findMaxRatingUtil(arr, start, mid, qStart, qEnd, currNode * 2 + 1),
findMaxRatingUtil(arr, mid + 1, end, qStart, qEnd, currNode * 2 + 2)
);
}
// Function to find the maximum rating
int findMaxRating(int arr[][2], int n, int qStart, int qEnd) {
return findMaxRatingUtil(arr, 0, n - 1, qStart, qEnd, 0);
}
// Driver code
int main() {
int arr[5][2] = {{1000, 300}, {1100, 400}, {1300, 200}, {1700, 500}, {2000, 600}};
int n = sizeof(arr) / sizeof(arr[0]);
fillSegmentTreeUtil(arr, 0, n - 1, 0);
int queries[3][2] = {{1000, 1400}, {1700, 1900}, {0, 3000}};
for (int i = 0; i < 3; i++) {
int qStart = queries[i][0];
int qEnd = queries[i][1];
int maxRating = findMaxRating(arr, n, qStart, qEnd);
cout << maxRating << endl;
}
return 0;
}
// Java code to implement above approach
import java.io.*;
import java.util.*;
class GFG {
static int[] segmentTree;
// Function to get mid
public static int getMid(int start,
int end)
{
return start + (end - start) / 2;
}
// Function to fill segment tree
public static void fillSegmentTree(int[][] arr)
{
Arrays.sort(arr, new Comparator<int[]>() {
@Override
public int compare(int[] o1,
int[] o2)
{
return o1[0] - o2[0];
}
});
int n = arr.length;
int maxHeight
= (int)Math.ceil(Math.log(n)
/ Math.log(2));
int maxSize
= 2 * (int)Math.pow(2, maxHeight) - 1;
segmentTree = new int[maxSize];
fillSegmentTreeUtil(segmentTree, arr,
0, n - 1, 0);
}
// Function to utilise the segment tree
public static int
fillSegmentTreeUtil(int[] segmentTree,
int[][] arr,
int start, int end,
int currNode)
{
if (start == end) {
segmentTree[currNode]
= arr[start][1];
return segmentTree[currNode];
}
int mid = getMid(start, end);
segmentTree[currNode] = Math.max(
fillSegmentTreeUtil(segmentTree,
arr, start,
mid, currNode
* 2
+ 1),
fillSegmentTreeUtil(segmentTree,
arr, mid + 1,
end, currNode
* 2
+ 2));
return segmentTree[currNode];
}
// Function to find the maximum rating
public static int findMaxRating(int[][] arr,
int[] query)
{
int n = arr.length;
return findMaxRatingUtil(segmentTree,
arr, 0, n - 1,
query[0],
query[1], 0);
}
// Function to utilise the
// maxRating function
public static int
findMaxRatingUtil(int[] segmentTree,
int[][] arr,
int start, int end,
int qStart,
int qEnd, int currNode)
{
if (qStart <= arr[start][0]
&& qEnd >= arr[end][0]) {
return segmentTree[currNode];
}
if (qStart > arr[end][0] || qEnd < arr[start][0]) {
return -1;
}
int mid = getMid(start, end);
return Math.max(
findMaxRatingUtil(segmentTree,
arr, start, mid,
qStart, qEnd,
currNode * 2 + 1),
findMaxRatingUtil(segmentTree,
arr, mid + 1,
end, qStart, qEnd,
currNode * 2 + 2));
}
// Driver code
public static void main(String[] args)
{
int[][] arr = { { 1000, 300 },
{ 1100, 400 },
{ 1300, 200 },
{ 1700, 500 },
{ 2000, 600 } };
fillSegmentTree(arr);
int[][] queries = { { 1000, 1400 },
{ 1700, 1900 },
{ 0, 3000 } };
for (int[] query : queries) {
System.out.println(
findMaxRating(arr, query));
}
}
}
import math
# Function to get mid
def getMid(start, end):
return start + (end - start) // 2
# Function to fill segment tree
def fillSegmentTree(arr):
arr.sort(key=lambda x: x[0])
n = len(arr)
maxHeight = math.ceil(math.log(n, 2))
maxSize = 2 * (2 ** maxHeight) - 1
segmentTree = [0] * maxSize
fillSegmentTreeUtil(segmentTree, arr, 0, n - 1, 0)
return segmentTree
# Function to utilise the segment tree
def fillSegmentTreeUtil(segmentTree, arr, start, end, currNode):
if start == end:
segmentTree[currNode] = arr[start][1]
return segmentTree[currNode]
mid = getMid(start, end)
segmentTree[currNode] = max(fillSegmentTreeUtil(segmentTree, arr, start, mid, currNode * 2 + 1),
fillSegmentTreeUtil(segmentTree, arr, mid + 1, end, currNode * 2 + 2))
return segmentTree[currNode]
# Function to find the maximum rating
def findMaxRating(arr, query, segmentTree):
n = len(arr)
return findMaxRatingUtil(segmentTree, arr, 0, n - 1, query[0], query[1], 0)
# Function to utilise the maxRating function
def findMaxRatingUtil(segmentTree, arr, start, end, qStart, qEnd, currNode):
if qStart <= arr[start][0] and qEnd >= arr[end][0]:
return segmentTree[currNode]
if qStart > arr[end][0] or qEnd < arr[start][0]:
return -1
mid = getMid(start, end)
return max(findMaxRatingUtil(segmentTree, arr, start, mid, qStart, qEnd, currNode * 2 + 1),
findMaxRatingUtil(segmentTree, arr, mid + 1, end, qStart, qEnd, currNode * 2 + 2))
# Driver code
if __name__ == '__main__':
arr = [[1000, 300],
[1100, 400],
[1300, 200],
[1700, 500],
[2000, 600]]
segmentTree = fillSegmentTree(arr)
queries = [[1000, 1400],
[1700, 1900],
[0, 3000]]
for query in queries:
print(findMaxRating(arr, query, segmentTree))
using System;
using System.Linq;
class GFG
{
static int[] segmentTree;
// Function to get mid
public static int getMid(int start, int end)
{
return start + (end - start) / 2;
}
// Function to fill segment tree
public static void fillSegmentTree(int[][] arr)
{
Array.Sort(arr, (x, y) => x[0].CompareTo(y[0]));
int n = arr.Length;
int maxHeight = (int)Math.Ceiling(Math.Log(n) / Math.Log(2));
int maxSize = 2 * (int)Math.Pow(2, maxHeight) - 1;
segmentTree = new int[maxSize];
fillSegmentTreeUtil(segmentTree, arr, 0, n - 1, 0);
}
// Function to utilise the segment tree
public static int fillSegmentTreeUtil(int[] segmentTree, int[][] arr, int start, int end, int currNode)
{
if (start == end)
{
segmentTree[currNode] = arr[start][1];
return segmentTree[currNode];
}
int mid = getMid(start, end);
segmentTree[currNode] = Math.Max(
fillSegmentTreeUtil(segmentTree, arr, start, mid, currNode * 2 + 1),
fillSegmentTreeUtil(segmentTree, arr, mid + 1, end, currNode * 2 + 2));
return segmentTree[currNode];
}
// Function to find the maximum rating
public static int findMaxRating(int[][] arr, int[] query)
{
int n = arr.Length;
return findMaxRatingUtil(segmentTree, arr, 0, n - 1, query[0], query[1], 0);
}
// Function to utilise the maxRating function
public static int findMaxRatingUtil(int[] segmentTree, int[][] arr, int start, int end, int qStart, int qEnd, int currNode)
{
if (qStart <= arr[start][0] && qEnd >= arr[end][0])
{
return segmentTree[currNode];
}
if (qStart > arr[end][0] || qEnd < arr[start][0])
{
return -1;
}
int mid = getMid(start, end);
return Math.Max(
findMaxRatingUtil(segmentTree, arr, start, mid, qStart, qEnd, currNode * 2 + 1),
findMaxRatingUtil(segmentTree, arr, mid + 1, end, qStart, qEnd, currNode * 2 + 2));
}
// Driver code
public static void Main(string[] args)
{
int[][] arr = new int[5][];
arr[0] = new int[] { 1000, 300 };
arr[1] = new int[] { 1100, 400 };
arr[2] = new int[] { 1300, 200 };
arr[3] = new int[] { 1700, 500 };
arr[4] = new int[] { 2000, 600 };
fillSegmentTree(arr);
int[][] queries = new int[3][];
queries[0] = new int[] { 1000, 1400 };
queries[1] = new int[] { 1700, 1900 };
queries[2] = new int[] { 0, 3000 };
foreach (int[] query in queries)
{
Console.WriteLine(findMaxRating(arr, query));
}
}
}
const segmentTree = new Array(400005);
// Function to get mid
function getMid(start, end) {
return start + Math.floor((end - start) / 2);
}
// Function to fill segment tree
function fillSegmentTreeUtil(arr, start, end, currNode) {
if (start === end) {
segmentTree[currNode] = arr[start][1];
return;
}
const mid = getMid(start, end);
fillSegmentTreeUtil(arr, start, mid, currNode * 2 + 1);
fillSegmentTreeUtil(arr, mid + 1, end, currNode * 2 + 2);
segmentTree[currNode] = Math.max(segmentTree[currNode * 2 + 1], segmentTree[currNode * 2 + 2]);
}
// Function to utilise the segment tree
function findMaxRatingUtil(arr, start, end, qStart, qEnd, currNode) {
if (qStart <= arr[start][0] && qEnd >= arr[end][0]) {
return segmentTree[currNode];
}
if (qStart > arr[end][0] || qEnd < arr[start][0]) {
return -1;
}
const mid = getMid(start, end);
return Math.max(
findMaxRatingUtil(arr, start, mid, qStart, qEnd, currNode * 2 + 1),
findMaxRatingUtil(arr, mid + 1, end, qStart, qEnd, currNode * 2 + 2)
);
}
// Function to find the maximum rating
function findMaxRating(arr, n, qStart, qEnd) {
return findMaxRatingUtil(arr, 0, n - 1, qStart, qEnd, 0);
}
// Driver code
const arr = [[1000, 300], [1100, 400], [1300, 200], [1700, 500], [2000, 600]];
const n = arr.length;
fillSegmentTreeUtil(arr, 0, n - 1, 0);
const queries = [[1000, 1400], [1700, 1900], [0, 3000]];
for (let i = 0; i < 3; i++) {
const qStart = queries[i][0];
const qEnd = queries[i][1];
const maxRating = findMaxRating(arr, n, qStart, qEnd);
console.log(maxRating);
}
Output
400 500 600
Time Complexity: O(N log N + Q*log N)
Auxiliary Space: O(N)
Analyzing Time Complexity: Time Complexity for sorting the given input array is O(N * LogN)
Time Complexity for tree construction is O(N). There is a total of 2N-1 nodes, and the value of every node is calculated only once in tree construction.
The time complexity for each query is O(LogN). To query a range maximum, process at most two nodes at every level, and the number of levels is O(LogN).
Related Topic: Segment Tree