Graph Resolution
During the graph resolution phase, Gradle constructs a resolved dependency graph, which models the relationships between different components and their variants.
Modules
Graph resolution begins with dependencies declared in the build script:
dependencies {
implementation("com.fasterxml.jackson.core:jackson-databind:2.17.2")
}
In the Learning the Basics section, we learned that a module is a published unit of work (like a library or application), while a dependency is a reference to a module required for a project to compile or run.
In the example above, the module is com.fasterxml.jackson.core:jackson-databind
.
Components
Each version of a module is referred to as a component.
In the example above for the com.fasterxml.jackson.core:jackson-databind:2.17.2
module, 2.17.2
is the version.
Metadata
A component is detailed by metadata, which is available in the repository where the component is hosted as a ivy
, pom
, or GMM
metadata.
Here’s a condensed sample of the metadata for com.fasterxml.jackson.core:jackson-databind:2.17.2
:
{
"formatVersion": "1.1",
"component": {
"group": "com.fasterxml.jackson.core",
"module": "jackson-databind",
"version": "2.17.2"
},
"variants": [
{
"name": "apiElements",
...
},
{
"name": "runtimeElements",
"attributes": {
"org.gradle.category": "library",
"org.gradle.dependency.bundling": "external",
"org.gradle.libraryelements": "jar",
"org.gradle.usage": "java-runtime"
},
"dependencies": [
{
"group": "com.fasterxml.jackson.core",
"module": "jackson-annotations",
"version": {
"requires": "2.17.2"
}
}
],
"files": [
{
"name": "jackson-databind-2.17.2.jar"
}
]
}
]
}
Some items in the file should be familiar to you such as "files", "dependencies", "components", "module" and "version". Let’s focus on the variants provided in the metadata.
Variants
A variant is a specific variation of a component tailored for a particular use case or environment.
Variants allow you to provide different definitions of your component depending on the context in which it’s used.
As detailed above, the metadata of the com.fasterxml.jackson.core:jackson-databind:2.17.2
component offers two variants:
-
The
apiElements
variant includes dependencies required for compiling projects against Jackson Databind. -
The
runtimeElements
variant includes dependencies required for executing Jackson Databind during runtime.
Variant | Dependencies | Artifacts |
---|---|---|
|
|
|
|
|
|
… other variant … |
… some dependencies … |
… some artifacts … |
Each variant consists of a set of artifacts and defines a set of dependencies (i.e. seen as transitive dependencies of the build):
-
The
runtimeElements
variant ofcom.fasterxml.jackson.core:jackson-databind:2.17.2
:-
Depends on
com.fasterxml.jackson.core
. -
Provides an artifact called
jackson-databind-2.17.2.jar
.
-
To differentiate between the apiElements
and runtimeElements
variants, Gradle uses attributes.
Attributes
To differentiate between variants, Gradle uses attributes.
Attributes are used to define specific characteristics or properties of variants and the context in which those variants should be used.
In the metadata for Jackson Databind, we see that the runtimeElements
variant is described by the org.gradle.category
, org.gradle.dependency.bundling
, org.gradle.libraryelement
, and org.gradle.usage
attributes:
{
"variants": [
{
"name": "runtimeElements",
"attributes": {
"org.gradle.category": "library",
"org.gradle.dependency.bundling": "external",
"org.gradle.libraryelements": "jar",
"org.gradle.usage": "java-runtime"
}
}
]
}
Attributes are defined as key:value
pairs, such as org.gradle.category": "library"
.
Now that we understand the building blocks for dependency management, let’s look into graph resolution.
Dependency Graph
Gradle builds a dependency graph that represents a configuration’s dependencies and their relationships. This graph includes both direct and transitive dependencies.
The graph is made up of nodes where each node represents a variant. These nodes are connected by edges, representing the dependencies between variants. The edges indicate how one variant relies on another.
The dependencies
task can be used to partially visualize the structure of a dependency graph:
$ ./gradlew app:dependencies
[...]
runtimeClasspath - Runtime classpath of source set 'main'.
\--- com.fasterxml.jackson.core:jackson-databind:2.17.2
+--- com.fasterxml.jackson.core:jackson-annotations:2.17.2
| \--- com.fasterxml.jackson:jackson-bom:2.17.2
| +--- com.fasterxml.jackson.core:jackson-annotations:2.17.2
| +--- com.fasterxml.jackson.core:jackson-core:2.17.2
| \--- com.fasterxml.jackson.core:jackson-databind:2.17.2
+--- com.fasterxml.jackson.core:jackson-core:2.17.2
| \--- com.fasterxml.jackson:jackson-bom:2.17.2
\--- com.fasterxml.jackson:jackson-bom:2.17.2
In this truncated output, runtimeClasspath
represents the specific resolvable configurations in the project.
Each resolvable configuration calculates a separate dependency graph. That’s because different configurations can resolve to a different set of transitive dependencies for the same set of declared dependencies.
In the example above, the resolvable configuration, compileClasspath
could resolve a different set of dependencies and produce a very different graph than runtimeClasspath
.
So how does Gradle build the dependency graph?
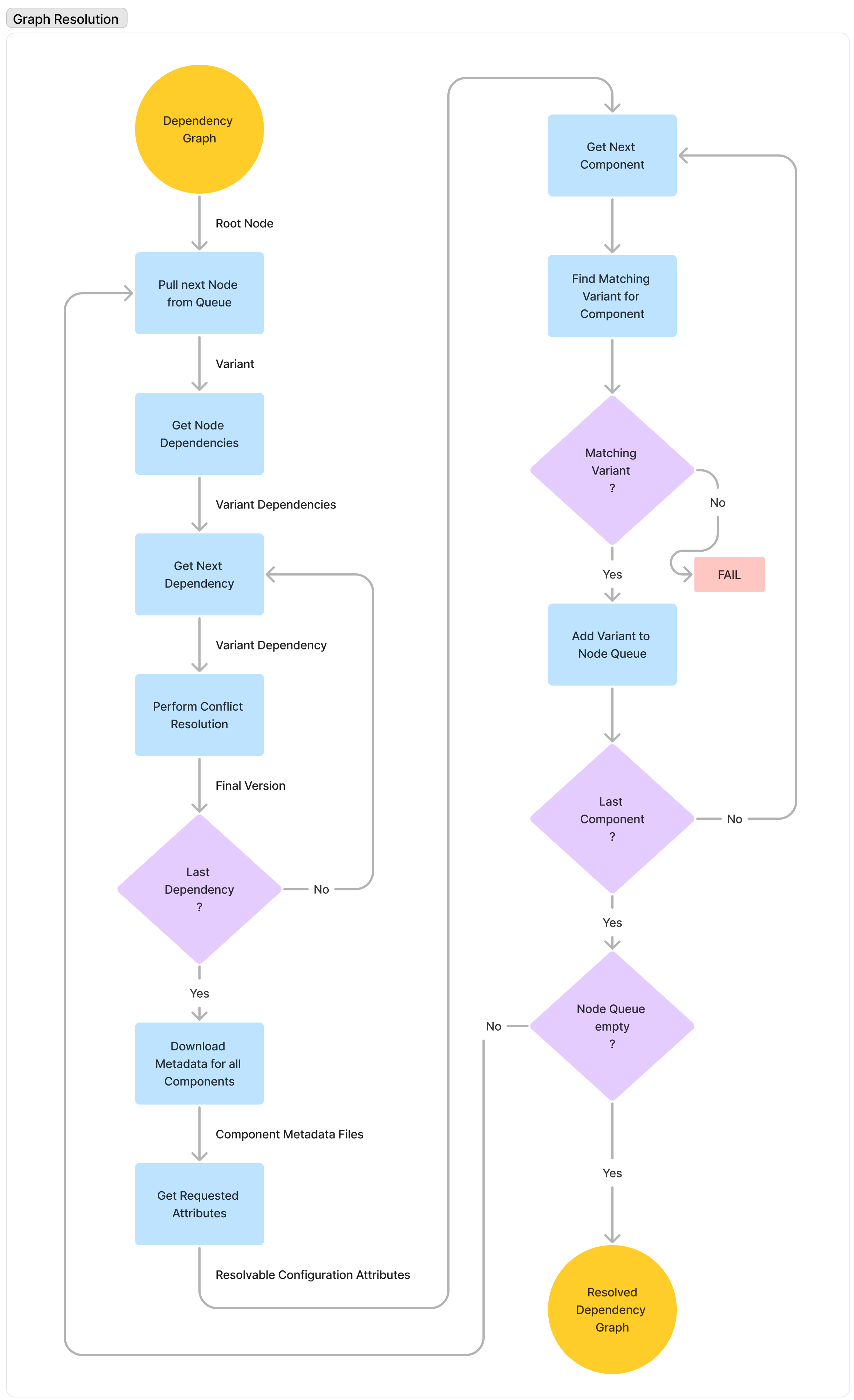
Graph Resolution Flow
Graph resolution operates on a node-by-node (i.e., variant-by-variant) basis.
Each iteration of the loop processes one node at a time, starting by de-queuing a node.
In the beginning, the queue is empty. When the process starts, a root node added to the queue. The root node is effectively the resolvable configuration:

Gradle starts the loop by pulling the root node from the queue. Gradle examines the dependencies of the root node, resolves their conflicts, and downloads their metadata. Based on their metadata, Gradle selects variants of those dependencies and adds them back to the queue.
The root variant’s dependencies correspond to the declared dependencies of the resolvable configuration. |
At this point, the queue contains all selected variants for the root node’s dependencies, which will now be processed one by one.
For each node in the loop Gradle:
-
Evaluates its dependencies.
-
Determines their targeted versions using conflict resolution.
-
Downloads the metadata for all components at once.
-
Select variants for each of those components.
-
Adds the variants to the top-level queue.
The loop is repeated until the node queue is empty. Once the process is complete, the dependency graph is resolved.
Graph resolution alternates between parallel metadata downloads and single-threaded logic, repeating this pattern over and over again for a single graph. |
Conflict Resolution
When performing dependency resolution, Gradle handles two types of conflicts:
-
Version conflicts: Which occur when multiple dependencies request the same dependency but with different versions. Gradle must choose which version to include in the graph.
-
Implementation / Capability conflicts: Which occur when the dependency graph contains different modules that provide the same functionality or capability. Gradle resolves these by selecting one module to avoid duplicate implementations.
The dependency resolution process is highly customizable and many APIs can influence the process.
A. Version conflicts
A version conflict can occur when two components:
-
Depend on the same module, such as
com.google.guava:guava
-
But on different versions, for example,
20.0
and25.1-android
:-
Our project directly depends on
com.google.guava:guava:20.0
-
Our project also depends on
com.google.inject:guice:4.2.2
, which in turn depends oncom.google.guava:guava:25.1-android
-
Gradle must resolve this conflict by selecting one version to include in the dependency graph.
Gradle considers all requested versions across the dependency graph and, by default, selects the highest version. Detailed version ordering is explained in version ordering.
Gradle also supports the concept of rich version declarations, which means that what constitutes the "highest" version depends on how the versions were declared:
-
Without ranges: The highest non-rejected version will be selected.
-
If a
strictly
version is declared that is lower than the highest, resolution will fail.
-
-
With ranges:
-
If a non-range version fits within the range or is higher than the upper bound, it will be selected.
-
If only ranges exist, the selection depends on the intersection of those ranges:
-
If ranges overlap, the highest existing version in the intersection is selected.
-
If no clear intersection exists, the highest version from the largest range will be selected. If no version exists in the highest range, the resolution fails.
-
-
If a
strictly
version is declared that is lower than the highest, resolution will fail.
-
For version ranges, Gradle needs to perform intermediate metadata lookups to determine what variations are available, as explained in Metadata Retrieval.
Versions with qualifiers
The term "qualifier" refers to the portion of a version string that comes after a non-dot separator, like a hyphen or underscore.
For example:
Original version | Base version | Qualifier |
---|---|---|
1.2.3 |
1.2.3 |
<none> |
1.2-3 |
1.2 |
3 |
1_alpha |
1 |
alpha |
abc |
abc |
<none> |
1.2b3 |
1.2 |
b3 |
abc.1+3 |
abc.1 |
3 |
b1-2-3.3 |
b |
1-2-3.3 |
As you can see separators are any of the .
, -
, _
, +
characters, plus the empty string when a numeric and a non-numeric part of the version are next to each-other.
By default, Gradle gives preference to versions without qualifiers when resolving conflicts.
For example, in version 1.0-beta
, the base form is 1.0
, and beta
is the qualifier.
Versions without qualifiers are considered more stable, so Gradle will prioritize them.
Here are a few examples to clarify:
-
1.0.0
(no qualifier) -
1.0.0-beta
(qualifier:beta
) -
2.1-rc1
(qualifier:rc1
)
Even if the qualifier is lexicographically higher, Gradle will typically consider a version like 1.0.0
higher than 1.0.0-beta
.
When resolving conflicts between versions, Gradle applies the following logic:
-
Base version comparison: Gradle first selects versions with the highest base version, ignoring any qualifiers. All others are discarded.
-
Qualifier handling: If there are still multiple versions with the same base version, Gradle picks one with a preference for versions without qualifiers (i.e., release versions). If all versions have qualifiers, Gradle will consider the qualifier’s order, preferring more stable ones like "release" over others such as "beta" or "alpha."
B. Implementation / Capability conflicts
Conflicts arise in the following scenarios:
-
Incompatible variants: When two modules attempt to select different, incompatible variants of a dependency.
-
Same capability: When multiple modules declare the same capability, creating an overlap in functionality.
This type of conflict is resolved during Variant Selection described below.
Metadata Retrieval
Gradle requires module metadata in the dependency graph for two reasons:
-
Determining existing versions for dynamic dependencies: When a dynamic version (like
1.+
orlatest.release
) is specified, Gradle must identify the concrete versions available. -
Resolving module dependencies for a specific version: Gradle retrieves the dependencies associated with a module based on the specified version, ensuring the correct transitive dependencies are included in the build.
A. Determining existing versions for dynamic dependencies
When faced with a dynamic version, Gradle must identify the available concrete versions through the following steps:
-
Inspecting repositories: Gradle checks each defined repository in the order they were added. It doesn’t stop at the first one that returns metadata but continues through all available repositories.
-
Maven repositories: Gradle retrieves version information from the
maven-metadata.xml
file, which lists available versions. -
Ivy repositories: Gradle resorts to a directory listing to gather available versions.
The result is a list of candidate versions that Gradle evaluates and matches to the dynamic version. Gradle caches this information to optimize future resolution. At this point, version conflict resolution is resumed.
B. Resolving module dependencies for a specific version
When Gradle tries to resolve a required dependency with a specific version, it follows this process:
-
Repository inspection: Gradle checks each repository in the order they are defined.
-
It looks for metadata files describing the module (
.module
,.pom
, orivy.xml
), or directly for artifact files. -
Modules with metadata files (
.module
,.pom
, orivy.xml
) are prioritized over those with just an artifact file. -
Once metadata is found in a repository, subsequent repositories are ignored.
-
-
Retrieving and parsing metadata: If metadata is found, it is parsed.
-
If the POM file has a parent POM, Gradle recursively resolves each parent module.
-
-
Requesting artifacts: All artifacts for the module are fetched from the same repository that provided the metadata.
-
Caching: All data, including the repository source and any potential misses, are stored in the dependency cache for future use.
The point above highlights a potential issue with integrating Maven Local. Since Maven Local acts as a Maven cache, it may occasionally miss artifacts for a module. When Gradle sources a module from Maven Local and artifacts are missing, it assumes those artifacts are entirely unavailable. |
Repository disabling
When Gradle fails to retrieve information from a repository, it disables the repository for the remainder of the build and fails all dependency resolution.
This behavior ensures reproducibility.
If the build were to continue while ignoring the faulty repository, subsequent builds could produce different results once the repository is back online.
HTTP Retries
Gradle will attempt to connect to a repository multiple times before disabling it. If the connection fails, Gradle retries on specific errors that might be temporary, with increasing wait times between retries.
A repository is marked as unavailable when it cannot be reached, either due to a permanent error or after the maximum number of retries has been exhausted.
Variant Selection
Based on the requirements of the build, Gradle selects one of the variants of the module present in the metadata.
Specifically, Gradle attempts to match the attributes from the resolved configuration to those in the module metadata.
Variant selection and attribute matching is fully described in the next section.
Available APIs
The ResolutionResult
API provides access to the resolved dependency graph without triggering artifact downloads.
The graph itself focuses on component variants, not the artifacts (files) associated with those variants:
-
ResolvedComponentResult
- Represents a resolved component in the raw dependency graph. -
ResolvedVariantResult
- Represents a resolved variant of a component in the raw dependency graph.
Raw access to the dependency graph can be useful for a number of use cases:
-
Visualizing the dependency graph, for example generating a
.dot
file for Graphviz. -
Exposing diagnostics about a given resolution, similar to the
dependencies
ordependencyInsight
tasks. -
Resolving a subset of the artifacts for a dependency graph when used in conjunction with the
ArtifactView
API.
Consider the following function that traverses a dependency graph, starting from the root node. Callbacks are notified for each node and edge in the graph. This function can be used as a base for any use case that requires traversing a dependency graph:
fun traverseGraph(
rootComponent: ResolvedComponentResult,
rootVariant: ResolvedVariantResult,
nodeCallback: (ResolvedVariantResult) -> Unit,
edgeCallback: (ResolvedVariantResult, ResolvedVariantResult) -> Unit
) {
val seen = mutableSetOf<ResolvedVariantResult>(rootVariant)
nodeCallback(rootVariant)
val queue = ArrayDeque(listOf(rootVariant to rootComponent))
while (queue.isNotEmpty()) {
val (variant, component) = queue.removeFirst()
// Traverse this variant's dependencies
component.getDependenciesForVariant(variant).forEach { dependency ->
val resolved = when (dependency) {
is ResolvedDependencyResult -> dependency
is UnresolvedDependencyResult -> throw dependency.failure
else -> throw AssertionError("Unknown dependency type: $dependency")
}
if (!resolved.isConstraint) {
val toVariant = resolved.resolvedVariant
if (seen.add(toVariant)) {
nodeCallback(toVariant)
queue.addLast(toVariant to resolved.selected)
}
edgeCallback(variant, toVariant)
}
}
}
}
void traverseGraph(
ResolvedComponentResult rootComponent,
ResolvedVariantResult rootVariant,
Consumer<ResolvedVariantResult> nodeCallback,
BiConsumer<ResolvedVariantResult, ResolvedVariantResult> edgeCallback
) {
Set<ResolvedVariantResult> seen = new HashSet<>()
seen.add(rootVariant)
nodeCallback(rootVariant)
def queue = new ArrayDeque<Tuple2<ResolvedVariantResult, ResolvedComponentResult>>()
queue.add(new Tuple2(rootVariant, rootComponent))
while (!queue.isEmpty()) {
def entry = queue.removeFirst()
def variant = entry.v1
def component = entry.v2
// Traverse this variant's dependencies
component.getDependenciesForVariant(variant).each { dependency ->
if (dependency instanceof UnresolvedDependencyResult) {
throw dependency.failure
}
if ((!dependency instanceof ResolvedDependencyResult)) {
throw new RuntimeException("Unknown dependency type: $dependency")
}
def resolved = dependency as ResolvedDependencyResult
if (!dependency.constraint) {
def toVariant = resolved.resolvedVariant
if (seen.add(toVariant)) {
nodeCallback(toVariant)
queue.add(new Tuple2(toVariant, resolved.selected))
}
edgeCallback(variant, toVariant)
}
}
}
}
This function starts at the root variant, and performs a breadth-first traversal of the graph.
The ResolutionResult
API is lenient, so it is important to check whether a visited edge is unresolved (failed) or resolved.
With this function, the node callback is always called before the edge callback for any given node.
Below, we leverage the above traversal function to transform a dependency graph into a .dot
file for visualization:
abstract class GenerateDot : DefaultTask() {
@get:Input
abstract val rootComponent: Property<ResolvedComponentResult>
@get:Input
abstract val rootVariant: Property<ResolvedVariantResult>
@TaskAction
fun traverse() {
println("digraph {")
traverseGraph(
rootComponent.get(),
rootVariant.get(),
{ node -> println(" ${toNodeId(node)} [shape=box]") },
{ from, to -> println(" ${toNodeId(from)} -> ${toNodeId(to)}") }
)
println("}")
}
fun toNodeId(variant: ResolvedVariantResult): String {
return "\"${variant.owner.displayName}:${variant.displayName}\""
}
}
abstract class GenerateDot extends DefaultTask {
@Input
abstract Property<ResolvedComponentResult> getRootComponent()
@Input
abstract Property<ResolvedVariantResult> getRootVariant()
@TaskAction
void traverse() {
println("digraph {")
traverseGraph(
rootComponent.get(),
rootVariant.get(),
node -> { println(" ${toNodeId(node)} [shape=box]") },
(from, to) -> { println(" ${toNodeId(from)} -> ${toNodeId(to)}") }
)
println("}")
}
String toNodeId(ResolvedVariantResult variant) {
return "\"${variant.owner.displayName}:${variant.displayName}\""
}
}
A proper implementation would not use println but would write to an output file. For more details on declaring task inputs and outputs, see the Writing Tasks section.
|
When we register the task, we use the ResolutionResult
API to access the root component and root variant of the runtimeClasspath
configuration:
tasks.register<GenerateDot>("generateDot") {
rootComponent = runtimeClasspath.flatMap {
it.incoming.resolutionResult.rootComponent
}
rootVariant = runtimeClasspath.flatMap {
it.incoming.resolutionResult.rootVariant
}
}
tasks.register("generateDot", GenerateDot) {
rootComponent = configurations.runtimeClasspath.incoming.resolutionResult.rootComponent
rootVariant = configurations.runtimeClasspath.incoming.resolutionResult.rootVariant
}
This example uses incubating APIs. |
Running this task, we get the following output:
digraph { "root project ::runtimeClasspath" [shape=box] "com.google.guava:guava:33.2.1-jre:jreRuntimeElements" [shape=box] "root project ::runtimeClasspath" -> "com.google.guava:guava:33.2.1-jre:jreRuntimeElements" "com.google.guava:failureaccess:1.0.2:runtime" [shape=box] "com.google.guava:guava:33.2.1-jre:jreRuntimeElements" -> "com.google.guava:failureaccess:1.0.2:runtime" "com.google.guava:listenablefuture:9999.0-empty-to-avoid-conflict-with-guava:runtime" [shape=box] "com.google.guava:guava:33.2.1-jre:jreRuntimeElements" -> "com.google.guava:listenablefuture:9999.0-empty-to-avoid-conflict-with-guava:runtime" "com.google.code.findbugs:jsr305:3.0.2:runtime" [shape=box] "com.google.guava:guava:33.2.1-jre:jreRuntimeElements" -> "com.google.code.findbugs:jsr305:3.0.2:runtime" "org.checkerframework:checker-qual:3.42.0:runtimeElements" [shape=box] "com.google.guava:guava:33.2.1-jre:jreRuntimeElements" -> "org.checkerframework:checker-qual:3.42.0:runtimeElements" "com.google.errorprone:error_prone_annotations:2.26.1:runtime" [shape=box] "com.google.guava:guava:33.2.1-jre:jreRuntimeElements" -> "com.google.errorprone:error_prone_annotations:2.26.1:runtime" }

Compare this to the output of the dependencies
task:
runtimeClasspath \--- com.google.guava:guava:33.2.1-jre +--- com.google.guava:failureaccess:1.0.2 +--- com.google.guava:listenablefuture:9999.0-empty-to-avoid-conflict-with-guava +--- com.google.code.findbugs:jsr305:3.0.2 +--- org.checkerframework:checker-qual:3.42.0 \--- com.google.errorprone:error_prone_annotations:2.26.1
Notice how the graph is the same for both representations, the only difference it the chosen variant information available in the dot graph.
Next Step: Learn about Variant Selection and Attribute Matching >>