Skip to content

allegrofb/onnx-simplifier

 
 

Folders and files

NameName
Last commit message
Last commit date

Latest commit

 

History

66 Commits
 
 
 
 
 
 
 
 
 
 
 
 
 
 
 
 

Repository files navigation

ONNX Simplifier

PyPI version PyPI pyversions PyPI license PRs Welcome

ONNX is great, but sometimes too complicated.

Background

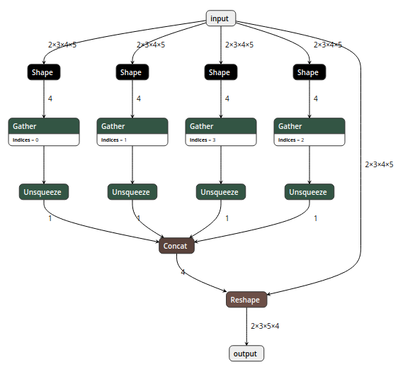
One day I wanted to export the following simple reshape operation to ONNX:

import torch


class JustReshape(torch.nn.Module):
    def __init__(self):
        super(JustReshape, self).__init__()

    def forward(self, x):
        return x.view((x.shape[0], x.shape[1], x.shape[3], x.shape[2]))


net = JustReshape()
model_name = 'just_reshape.onnx'
dummy_input = torch.randn(2, 3, 4, 5)
torch.onnx.export(net, dummy_input, model_name, input_names=['input'], output_names=['output'])

The input shape in this model is static, so what I expected is

simple_reshape

However, I got the following complicated model even after polishing:

complicated_reshape

Moreover, there are also some operations performed on weights (like this), which can all be eliminated by offline computation.

Our solution

ONNX Simplifier is presented to simplify the ONNX model. It infers the whole computation graph and then replaces the redundant operators with their constant outputs.

Web version

We have published ONNX Simplifier on https://convertmodel.com. It works out of the box and doesn't need any installation. Just open the webpage, choose ONNX as the output format, check the onnx simplifier and then select your model to simplify.

Python version

If the web version doesn't work well for you, you can install the Python version via pip (with python > 3.5):

pip3 install onnx-simplifier

Then

python3 -m onnxsim input_onnx_model output_onnx_model

For more functions like skipping optimization and setting input shape manually (when input shape is dynamic itself), try the following command for help message

python3 -m onnxsim -h

Demonstration

An overall comparison between a complicated model and its simplified version:

Comparison between old model and new model

In-script workflow

If you would like to embed ONNX simplifier python package in another script, it is just that simple.

import onnx
from onnxsim import simplify

# load your predefined ONNX model
model = onnx.load(path + model_name + '.onnx')

# convert model
model_simp, check = simplify(model)

assert check, "Simplified ONNX model could not be validated"

# use model_simp as a standard ONNX model object

You can see more details of the API in onnxsim/__main__.py

About

Simplify your onnx model

Resources

License

Stars

Watchers

Forks

Packages

No packages published

Languages

  • Python 100.0%