0% found this document useful (0 votes)
35 views10 pages

Understanding Java IO Streams Basics

Uploaded by

nikitaparmar9998
Copyright
© © All Rights Reserved
We take content rights seriously. If you suspect this is your content, claim it here.
Available Formats
Download as DOCX, PDF, TXT or read online on Scribd
0% found this document useful (0 votes)
35 views10 pages

Understanding Java IO Streams Basics

Uploaded by

nikitaparmar9998
Copyright
© © All Rights Reserved
We take content rights seriously. If you suspect this is your content, claim it here.
Available Formats
Download as DOCX, PDF, TXT or read online on Scribd
You are on page 1/ 10

What is Java IO?

The java.io package consists of input and output streams used to read and write data to files
or other input and output sources.

There are 3 categories of classes in java.io package:

 Input Streams.
 Output Streams.
 Error Streams.

Java supports three streams that are automatically attached with the console.

1. System.out: Standard output stream


2. System.in: Standard input stream
3. System.err: Standard error stream

Input Streams

As we know input source consists of data that needs to be read in order to extract information
from it. Input Streams help us to read data from the input source. It is an abstract class that
provides a programming interface for all input streams.

Input streams are opened implicitly as soon as it is created. To close the input stream, we use
a close() method on the source object.

Output Streams

The output of the executed program has to be stored in a file for further use. Output streams
help us to write data to a output source(may be file). Similarly like input streams output
streams are also abstract classes that provides a programming interface for all output streams.

The output stream is opened as soon as it is created and explicitly closed by using the close()
method.

Error Streams

Error streams are the same as output streams. In some ide’s error is displayed in different
colors (other than the color of output color). It gives output on the console the same as output
streams.

In day-to-day work, we do not enter the input into the programs manually. Also, the result of
the program needs to be stored somewhere for further use.

So, IO streams in Java provide us with input and output streams that help us to extract data
from the files and write the data into the files. Normally, we can create, delete, and edit files
using Java.io.
In short, all the file manipulation is done using Java IO streams. Java IO streams also handle
user input functionality.

Types of Streams in Java


Depending on the types of operations, streams are divided into 2 primary classes.

Input Stream

It is an abstract superclass of the java.io package and is used to read the data from an input
source. In other words, reading data from files or from a keyboard, etc. We can create an
object of the input stream class using the new keyword. The input stream class has several
types of constructors.

The following code takes the file name as a string, to read the data stored in the file.

InputStream f = new FileInputStream("input.txt");

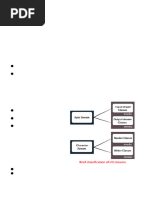
InputStream Hierarchy
Useful methods of InputStream

1. public abstract int read() throws IOException

The method above helps to return the data of the next byte in the input stream. The value
returned is between 0 to 255. If no byte is read, the code returns -1, which indicates the end of
the file.

2. public int available() throws IOException

The method above returns the number of bytes that can be read from the input stream.

3. public void close() throws IOException


The method above closes the current input stream and releases any system resources
associated with it.

4. public void mark(int readlimit)

It marks the current position in the input stream. The readlimit argument tells the input stream
to read that many bytes to read before the mark position gets invalid.

5. public boolean markSupported()

It tells whether the mark() and reset() method is supported in a particular input stream. It
returns true if the mark and reset methods are supported by the particular input stream or else
return false.

6. public int read(byte[ ] b) throws IOException

The method above reads the bytes from the input stream and stores every byte in the buffer
array. It returns the total number of bytes stored in the buffer array. If there is no byte in
the input stream, it returns -1 as the stream is at the end of the file.

7. public int read(byte[ ] b , int off , len) throws IOException

It reads up to len bytes of data from the input stream. It returns the total number of bytes
stored in the buffer. Here the “off” is start offset in buffer array b where the data is written,
and the “len” represents the maximum number of bytes to read.

8. public void reset() throws IOException

It repositions the stream to the last called mark position. The reset method does nothing for
input stream class except throwing an exception.

9. public long skip(long n) throws IOException

This method discards n bytes of data from the input stream.

Examples

1. In the below example, we will use FileInputStream class to read the input file: input.txt.

 Create a file input.txt and place it in the same directory as Main.java


 Let us suppose input.txt contains the following content:

Scaler Topics
From InterviewBit

Code:

import java.io.*;

class Main {
public static void main(String[] args) throws IOException {
try {
// loading a file into f variable
FileInputStream f = new FileInputStream("input.txt");

// initializing x to 0
int x = 0;
// while loop untill the end of the file.
while ((x = f.read()) != -1) {
// printing the character
System.out.print((char) x);
}
// closing a file
f.close();
} catch (Exception e) {
// printing exception
System.out.println(e);
}
}
}

Output:

Scaler Topics
From InterviewBit

2. In the below example, we will use BufferedInputStream class to read the file.

Code:

import java.io.*;

class Main {

public static void main(String[] args) throws IOException {


try {
// loading a file into f1 variable using FileInputStream
FileInputStream f1 = new FileInputStream("input.txt");

// loading a file into f2 variable using BufferInputStream


BufferedInputStream f2 = new BufferedInputStream(f1);

// using the available method


System.out.println("Available bytes: " + f2.available());

int x = 0;
// while loop untill the end of the file.
while ((x = f2.read()) != -1) {
// printing the character
System.out.print((char) x);
}
System.out.println();
// closing a file
f2.close();
} catch (Exception e) {
// printing exception
System.out.println(e);
}
}
}

Output:

Available bytes: 31
Scaler Topics
From InterviewBit

3. In the below example we will use ByteArrayInputStream class to read the file.

Code:

import java.io.*;

class Main {

public static void main(String[] args) throws IOException {


try {
// loading a file into f1 variable using FileInputStream
FileInputStream f1 = new FileInputStream("input.txt");

int x = 0;
String S = "";
// while loop untill the end of the file.
while ((x = f1.read()) != -1) {
// printing the character
S = S + (char) x;
}
// closing a input stream
f1.close();

// converting string to array of bytes


byte[] b = S.getBytes();
// declaring ByteArrayInputStream
ByteArrayInputStream b1 = new ByteArrayInputStream(b);

x = b1.read();
while (x != -1) {
System.out.print((char) x);
x = b1.read();
}
System.out.println();
// close the input stream
b1.close();
} catch (Exception e) {
// printing exception
System.out.println(e);
}
}
}

Output:

Scaler Topics
From InterviewBit

Output Stream
It is an abstract superclass of the java.io package and writes data to an output resource. In
other words, writing the data into the files. We can create an object of the output stream class
using the new keyword. The output stream class has several types of constructors.

OutputStream Hierarchy

Useful methods of OutputStream

1. public void close() throws IOException

This method closes the current output stream and releases any system resources associated
with it. The closed stream cannot be reopened and operations cannot be performed within it.

2. public void flush() throws IOException


It flushes the current output stream and forces any buffered output to be written out.

3. Public void write(byte[ ] b) throws IOException

This method writes the b.length bytes from the specified byte array to the output stream.

4. Public void write(byte[ ] b ,int off ,int len) throws IOException

It writes upto len bytes of data to the output stream. Here the “off” is the start offset in buffer
array b, and the “len” represents the maximum number of bytes to be written in the output
stream.

5. Public abstract void write(int b) throws IOException

The method above writes the specific bytes to the output stream. It does not return a value.

Some methods that are inherited from class java.lang.Object. These methods are used for
both input stream and output stream purposes.

Example: clone, equals, finalise, getclass, hashCode, notify, notifyAll, toString, wait.

Examples

1. In the below example we will use FileOutputStream class to read the file.

Code:

import java.io.*;

class Main {

public static void main(String[] args) throws IOException {


try {
// loading a file into f variable
FileOutputStream f = new FileOutputStream("output.txt");

String s = "Scaler Topics";


char arr[] = s.toCharArray();
// initializing x to 0
int x = 0;
// while loop untill the end of the string.
while (x < s.length()) {
// writing a byte into "output.txt" file
f.write(arr[x++]);
}
// closing a file
f.close();
} catch (Exception e) {
// printing exception
System.out.println(e);
}
}
}
Output:

The output.txt file will contain the following text:

Scaler Topics

2. In the below example we will use BufferedOutputStream class to read the file.

Code:

import java.io.*;

class Main {

public static void main(String[] args) throws IOException {


try {
// loading a file into f variable
FileOutputStream f1 = new FileOutputStream("output.txt");

// declaring a f1 as BufferedOutputStream
BufferedOutputStream f2 = new BufferedOutputStream(f1);

String s = "Scaler Topics";


char arr[] = s.toCharArray();
// initializing x to 0
int x = 0;
// while loop untill the end of the string.
while (x < s.length()) {
// writing a byte into "output.txt" file
f2.write(arr[x++]);
}
// closing a file
f2.close();
f1.close();
} catch (Exception e) {
// printing exception
System.out.println(e);
}
}
}

Output:

The output.txt file will contain the following text:

Scaler Topics

3. In the below example we will use ByteArrayOutputStream class to read the file.

Code:

import java.io.*;

class Main {

public static void main(String[] args) throws IOException {


try {
// loading a file into f variable
FileOutputStream f = new FileOutputStream("output.txt");

String s = "Scaler Topics";

// declaring ByteArrayOutputStream
ByteArrayOutputStream b1 = new ByteArrayOutputStream();

// writing a data to "output.txt" file


b1.write(s.getBytes());
b1.writeTo(f);

// closing a file
b1.close();
} catch (Exception e) {
// printing exception
System.out.println(e);
}
}
}

Output:

The output.txt`` file will contain the following text:

Scaler Topics

You might also like